近期,材料学领域国际顶尖期刊 Advanced Materials 在线发表了PA视讯官网资源昆虫高效养殖与利用全国重点实验室研究人员题为“An Integrated Modular Vaccination System for Spatiotemporally Separated Perioperative Cancer Immunotherapy”的最新研究成果。该项研究利用重组角蛋白构建了模块化微针系统,实现了肿瘤术后伤口愈合和免疫治疗的“时空分割”策略,在调节术后免疫微环境等方面展现出良好效果。

围手术期治疗的挑战:如何破解术后“双重暴击”
手术治疗是癌症的重要手段,但围手术期的治疗对肿瘤患者复发和转移有着极大的影响。研究发现,化疗和放疗虽然能够有效对抗肿瘤,但其副作用常常像“杀敌一千自损八百”,免疫治疗虽有显著效果,但PD-1抑制剂可能引发术后伤口炎症,进而导致细胞因子风暴等“免疫过载”。伤口愈合和抗癌免疫治疗无异于在术后“争夺领土”:一方面需要抗炎修复,另一方面又必须激活免疫细胞与肿瘤作战,如何找到平衡成为了治疗的关键难题。
模块化微针:蛋白发挥多重功能
重组角蛋白(RK)作为微针的核心材料,凭借其出色的生物相容性和独特的生物功能特性,突破了传统微针的局限性。模块化微针的双层设计:针尖层(RK81-1Aα)深入真皮,能够显著减少炎症和伤口愈合时间,降低癌细胞的“复活的机会”;针根层(SRK84-T)携带肿瘤疫苗CLP停留在表皮微环境中,精准吸引树突状细胞(DC)聚集,从而提高抗原呈递,激活免疫系统,实现全身范围的免疫应答。

图1 模块化微针调节术后免疫微环境
疗效验证:肿瘤“消失”,肺转移“清零”
经模块化微针治疗,在三阴性乳腺癌小鼠模型中,肿瘤抑制率达92.17%,远超对照组的72.67%。在基于人源化小鼠(Hu-NSG)的患者衍生异种移植(PDX)三阴性乳腺癌模型中,观察到了相似的结果。与此同时,肺转移生物发光信号强度降至1%,肺结节几乎消失。此外,免疫记忆效果显著,治愈的小鼠在长期跟踪观察中未出现复发。

图2 模块化微针抑制术后残余肿瘤
A) 不同治疗组4T1肿瘤的体积(n = 5);B) 治疗21天后的肿瘤照片(n = 5)

图3模块化微针在局部应用时具有抗转移能力
A) 术后肺转移治疗;B) 代表性体内生物发光图像和体外肺部图像(n = 5)

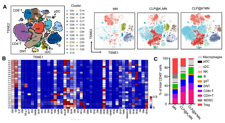
图4 模块化微针重塑局部免疫环境
A) CLP@K2MN和其他组治疗后的肿瘤组织免疫细胞的viSNE图;B) 不同亚群细胞表面功能分子表达的热图;C) 免疫细胞亚型的相对丰度。
未来展望
本研究为围手术期的三阴性乳腺癌等难治性癌症提供了新的治疗方案,同时也为癌症免疫治疗提供了更多的可能性。未来,通过模块化设计的微针系统,可以根据不同治疗需求灵活调整,避免全身副作用,实现局部精准治疗。
PA视讯官网资源昆虫高效养殖与利用全国重点实验室为论文第一署名单位,青年教师高飞燕为论文第一作者,李翀教授为论文最后通讯作者。该研究得到了国家自然科学基金、重庆市自然科学基金等项目的资助。
【供稿:高飞燕 审核:代方银】