2025年4月3日,PA视讯官网资源昆虫高效养殖与利用全国重点实验室何宁佳教授团队在中科院1区TOP期刊Pest Management Science上发表题为“An amino acid‐tuned gustatory receptor relatively abundant in the silkworm gut is crucial for growth and development”的研究论文,系统揭示了家蚕味觉受体BmGr29的生物学功能。

味觉感受对于动物的生存生长至关重要。昆虫的味觉受体不仅分布于与植物直接接触的器官,还存在于昆虫内部器官,包括中肠、脂肪体和脑组织等。近期研究认为,分布于内部组织的味觉受体可能具有检测代谢物的功能,进而介导调节摄食行为、营养吸收、能量代谢以及胰岛素分泌等多种生理过程。
肠道作为家蚕重要的营养感知和代谢调控中心,被称为“第二大脑”,其味觉受体的表达分布特征及其在生理功能调控中的作用机制,尚缺乏系统性研究。
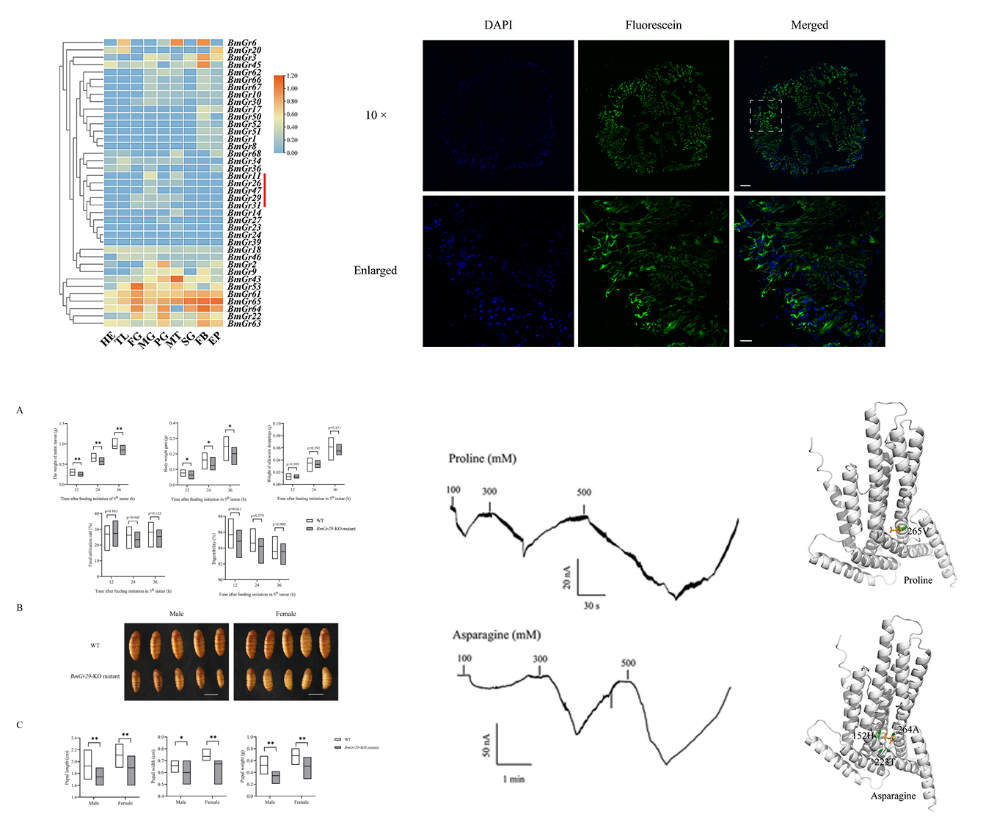
该研究首先系统绘制了家蚕味觉受体基因家族在9个主要组织中的表达图谱,发现味觉受体基因BmGr29在前肠和中肠中特异且相对高丰度表达,其蛋白具有典型的7次跨膜结构和膜定位信号特征;敲除BmGr29基因的家蚕幼虫的取食桑叶重量、体重增长量,以及蚕蛹的重量和体型均显著低于野生型;该研究还通过分子对接模拟和双电极电压钳技术鉴定了BmGr29的配体化合物:氨基酸类化合物天冬酰胺和脯氨酸。

图1 家蚕味觉受体BmGr29的生物学功能和配体鉴定
该研究发现家蚕肠道高量表达的味觉受体BmGr29参与识别氨基酸类化合物,并正调控家蚕的生长发育,揭示了昆虫味觉受体的多层次生物学功能,为深入解析昆虫适应寄主植物的分子机制提供了新的视角,也为研发鳞翅目害虫的管理策略提供技术支持。
PA视讯官网资源昆虫高效养殖与利用全国重点实验室为论文第一完成单位,何宁佳教授为论文通讯作者,博士后张少宇为论文第一作者,研究生顾群霞、李云凤、李钰、李萌琳和青年教师李东参与了该项研究,实验室教师罗义维和袁姜莲对该研究提供了帮助。该研究得到了国家重点研发计划项目(2022YFD1201602)、中国博士后科学基金(2023M732908)、PA视讯官网2035“先导计划”-重点研发项目(SWU-XDZD22008)、重庆市基础研究与前沿技术研究计划(No. cstc2021yszx-jcyj0004)以及重庆市自然科学基金(2023NSCQ-BHX032)的资助。
论文链接:https://scijournals.onlinelibrary.wiley.com/doi/10.1002/ps.8783
(供稿:张少宇;审核:何宁佳)