近期,PA视讯官网资源昆虫高效养殖与利用全国重点实验童晓玲教授课题组在中科院1区TOP期刊Pest Management Science上发表题为“Doublesex gene in Bombyx mori: CRISPR-mediated female-to-male sex reversal through exon skipping”的研究论文。该研究首次通过精准编辑家蚕性别决定关键基因Bmdsx(Bmdoublesex)的雌特异性外显子剪接位点,成功实现了家蚕雌性向雄性的性别逆转,为经济昆虫育种及害虫生物防治开辟了新的技术路径。

家蚕(Bombyx mori)作为重要的经济昆虫,其雄蚕因抗逆性强、产丝质量高、料丝转化率高而更受蚕丝产业青睐,因此,培育全雄蚕品种成为蚕业发展的重要期盼。以往研究对家蚕性别决定相关基因进行了探索,但都未能实现家蚕的完全性别逆转。Doublesex(dsx)是昆虫性别分化的关键下游调控因子,其雌雄特异性剪接变体(BmdsxF/BmdsxM)调控性二型的塑造。通过精准编辑Bmdsx基因的剪接位点,有望实现雌性向雄性的完全转化。
本研究创新性采用CRISPR/Cas9介导的同源修复技术,精准靶向Bmdsx基因的雌性特异性外显子剪接位点(E3的5’端与E4的3’端),通过诱导单碱基突变(G→A)破坏剪接供体/受体位点,强制雌性个体跳过E3和E4外显子,使雌性转录本(BmdsxF)向雄性转录本(BmdsxM)转变(图1)。

图1. 基于 CRISPR/Cas9的家蚕Bmdsx基因剪接位点精准编辑技术原理图
利用该系统成功构建家蚕Bmdsx雌特异性外显子剪接位点缺失的纯合系(BmdsxE3-/-E4-/-),基因编辑后的雌性家蚕(染色体倍型为ZW)成功跳过E3和E4外显子,表达雄性特异性剪接变体BmdsxM(图2)。

图2. 利用CRISPR/Cas9系统构建家蚕BmdsxE3-/-E4-/-纯合系
BmdsxE3-/-E4-/-突变雌性染色体组型(ZW)的成虫在外部形态上表现出雄性特征,腹部体节数由雌性7节转变为雄性8节,并出现雄性特有的抱握器和阴茎等外部生殖器结构。在内部生殖器官方面,性反转家蚕发育出完整的雄性内生殖器官(包括输精管、附腺和精囊等)(图3)。

图3. 家蚕野生型(WT)和BmdsxE3−/−E4−/−雌性突变体的表型特征
进一步通过HE染色观察BmdsxE3-/-E4-/-突变雌性(ZW)的睾丸样组织切片,可见纤维状结构聚集形成类似精子束的形态。通过DAPI染色证实突变体的睾丸样组织中存在精子束,且观察到有核精子和无核精子两种类型,与野生型雄性的精子分化模式一致(图4)。

图4. BmdsxE3-/-E4-/-雌性突变体中产生精子束
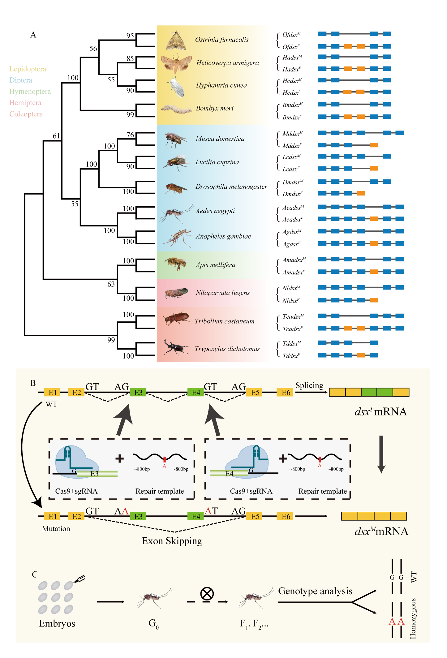
对13种昆虫的dsx基因结构分析表明,其剪接位点均遵循GU-AG规则,证明该策略可推广至其他具有雌性特异性外显子的昆虫(图5)。

图5. 使用转基因系统筛选dsx纯合子突变个体的示意概述
本研究首次实现了家蚕的性别逆转,为家蚕性别决定机制的研究提供了新的视角,也为昆虫性别控制技术的发展开辟了新方向。在蚕业生产上,有望通过这一技术培育出更高产量和品质的品种,推动丝绸产业的发展。在害虫防治领域,这一成果也为开发新型害虫控制策略提供了理论基础,为农业生产的可持续发展提供有力保障。
PA视讯官网资源昆虫高效养殖与利用全国重点实验室为论文第一署名单位,博士研究生袁亚杰为论文第一作者,童晓玲教授为论文最后通讯作者。本研究得到了国家重点研发计划项目、国家现代农业产业技术体系项目、重庆市自然科学基金创新群体项目以及中央高校基本科研业务费专项资金的资助。
论文链接:https://scijournals.onlinelibrary.wiley.com/doi/10.1002/ps.8947
【供稿:袁亚杰,审核:代方银】