桑树是重要的生态经济树种,药食兼用。近年来,桑树中富含的类黄酮、花青素、生物碱、萜类等天然代谢产物,因具有显著的抗菌消炎、降血糖、降血压、降血脂、抗氧化、抗癌等生理功能而备受关注,它们同时也是实现桑树多元化开发与综合利用的物质基础。2020年1月,家蚕基因组生物学国家重点实验室何宁佳教授课题组以国家桑树品种改良中心重庆分中心(PA视讯官网)91份桑树资源为材料,结合自主开发的Segmented Full-MS/MS scan广泛靶向代谢组学研究方法和特异资源转录组分析,构建了包含936个代谢产物的桑树代谢组学数据库-MMHub(https://biodb.swu.edu.cn/mmdb/),进一步解析了桑树芦丁(rutin)合成代谢的分子机制,并首次报道了一个参与了芦丁合成的关键末端修饰酶F3G6″RT(KT324624)的功能(图1)。

图1. 利用代谢组学和转录组学解析桑叶芦丁合成代谢的分子机制。
同年6月,课题组研究发现桑葚的着色过程是由激活和反馈调节机制构建的类黄酮稳态调控网络所决定的。bHLH3与MYBA、TT2L1、TT2L2、TTG1结合形成的MYB-bHLH-WD40转录复合物,不仅能正调控桑葚花青素和原花青素的合成,还能激活MYB4的表达;而MYB4则能竞争性地与bHLH3结合,负反馈抑制花青素和原花青素的积累。bHLH3在不同果色桑葚中的异常表达,改变了桑葚中类黄酮途径的代谢通量,最终导致花青素、黄酮和黄酮醇的含量和比例的差异,使得桑葚具备不同的颜色特征(图2)。

图2. bHLH3与MYB4参与桑葚着色过程的分子机理。
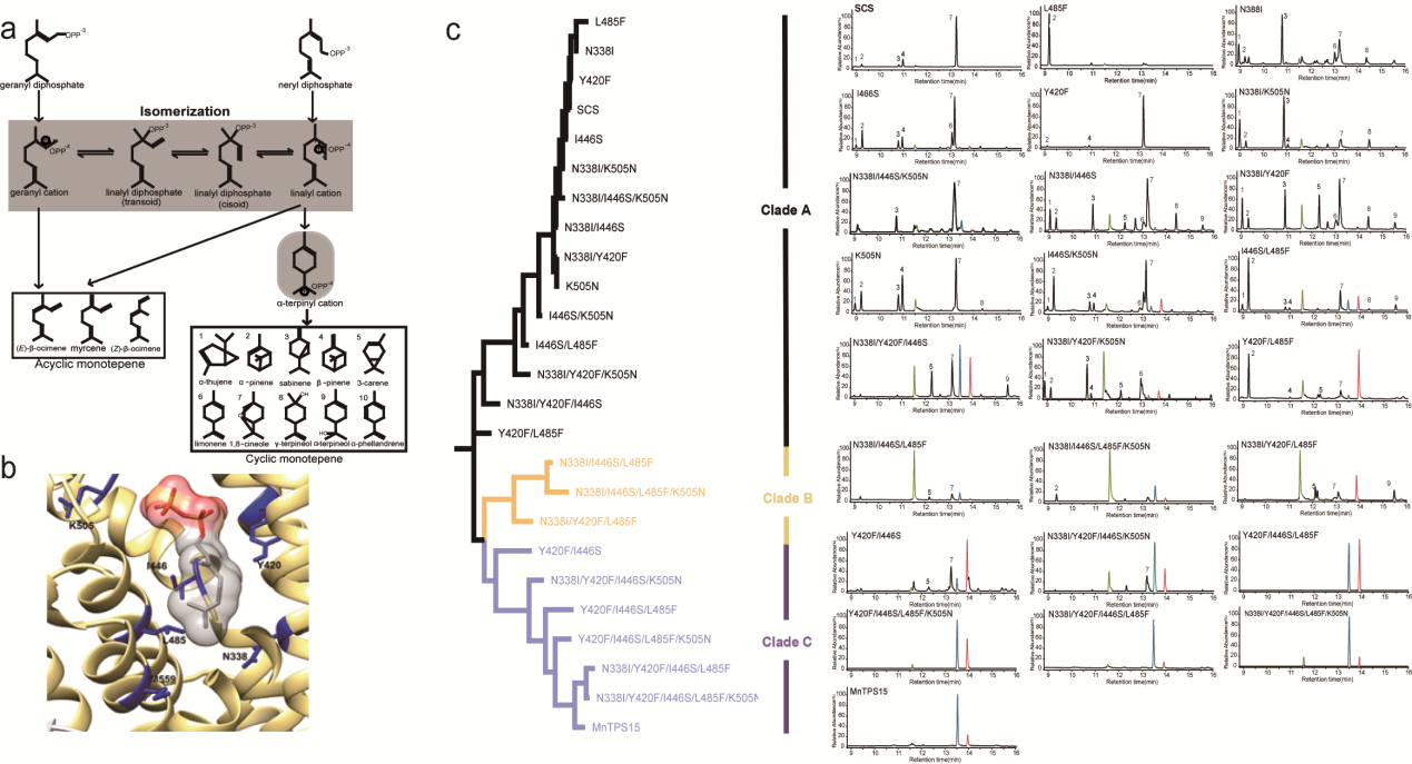
7月底,课题组对还根据川桑(Morus notabilis)等53个被子植物TPS-b/g基因家族氨基酸序列以及经过功能鉴定的单萜合成酶作为分析数据,证实(E)-β-ocimene合成酶在被子植物演化过程中多次独立重复出现。突变酶蛋白催化腔中的4个氨基酸位点可以将不同单萜合成酶完全转变成 (E)-β-ocimene合成酶。本研究为烯萜类挥发物的演化研究提供了新的视野,揭示分子层面上收敛演化的机理,并为未来人工设计烯萜合成酶找到了重要的靶位点(图3)。

图3. 单萜反应机理及单萜合成酶通过阻碍异构化获得(E)-β-ocimene活性。
在国家重点研发计划、国家自然科学基金、中国博士后科学基金、重庆市前沿与应用基础研究计划等项目的资助下,何宁佳课题组阐明了桑树类黄酮、花青素和烯萜类合成代谢或调控的分子机制,为桑树优质资源筛选、遗传改良和活性代谢产物的综合利用奠定了基础。3篇论文先后发表于Journal of Agricultural and Food Chemistry(农林科学1区,https://pubs.acs.org/doi/10.1021/acs.jafc.9b06931)、Horticulture Research(农林科学1区,https://www.nature.com/articles/s41438-020-0302-8)和Journal of Experimental Botany(植物科学1区,https://doi.org/10.1093/jxb/eraa353)。